Modelling a door for your garden room design
We’ve looked at the basics of creating the walls and general form of a garden room with SketchUp, but to start getting a clear idea of what your garden room design might look like you need to add some doors and windows.
Today we are going to explain how we model a single outward opening door. We will show you this step by step with screen shots and we have also recorded a video so you can see the steps in action. If you want to cheat we have included a link for you to download our model to use in your design!
Making a outward opening single door
We use single fully glazed doors a lot in our garden room design work. The steps we use to create this door can be applied to other styles of door.
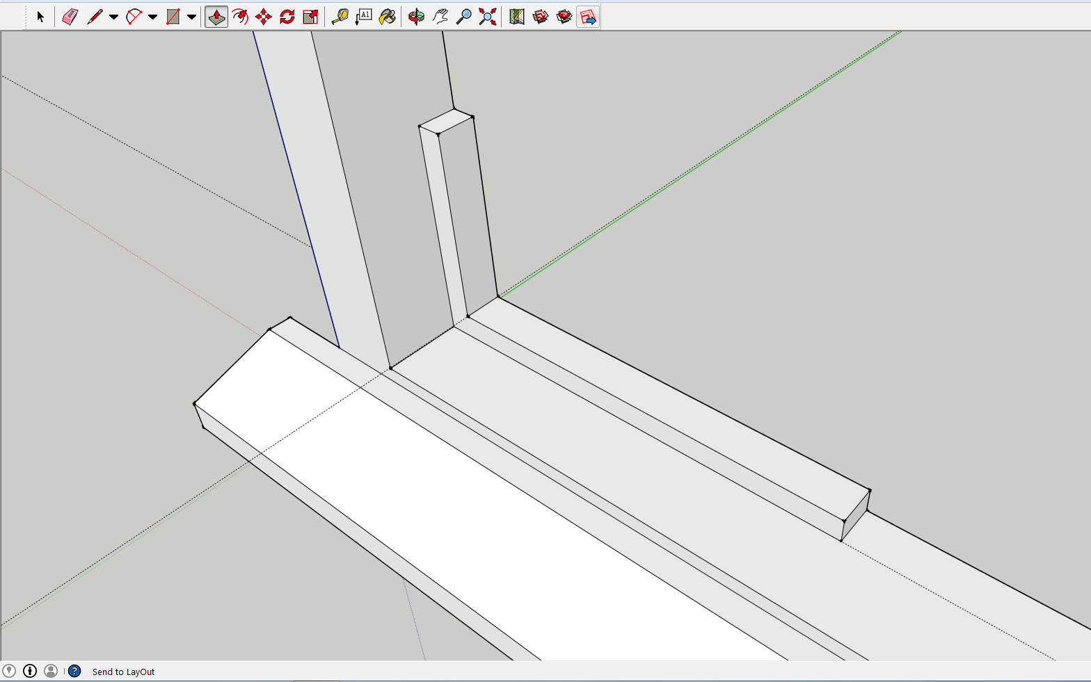
We are modelling a 1000mm x 2100mm door. First we make the frame.
Start by using some guide lines to measure 1000mm x 75mm which is the width and depth of our frame. Use the rectangle tool to create rectangle within the guides. Using the pull push tool pull the rectangle up to 2100mm.
Now using the guide tool mark 50mm from each outside edge. Use the rectangle tool along these guide lines, then push the centre away. You now have a basic frame.
We want to add a cill to our door frame. We do this by measuring 40mm from the bottom of the frame. Using the rectangle tool and the pull / push tool pull this out to 75mm. Draw a line at an angle to create the slope of the cill and then push the top part away. Using the pull tool extend the cill along the frame – we extend this by 50mm on each side.
With the door being outward opening you’ll want the door stop to be on the inside edge of the frame. We are making this door stop 25mm x 15mm high – this leaves room for our 50mm door to fit.
The door stop is made by using the rectangle tool and the pull / push tool.
Once the door frame is finished, select the whole model and right click, select make component and save as a door frame.
Now lets move on to the door itself. This is a very similar process to what we have just done. Using the guide tool measure out 900mm x 50mm and fill using the rectangle tool. Pull this up to 2000mm.
Next use the guidelines to measure 100mm from each outside edge. Use the rectangle tool along these guides. Using the pull / push tool push the centre rectangle away.
Select the frame you have just made and right click to save as a component.
Now lets make the glass. Taking the frame we just made measure in 15mm from the edge. Use the rectangle tool along these guidelines. Pull the rectangle up to the top of the opening.
You’ll want this to look like glass so select the paint bucket tool, select translucent and we use the grey glass material but you choose what’s right for you. Apply the glass material to both sides of the glass. You will now be able to see through it.
Select the door frame and glass, right click to make a component.
You’ll want to add a handle. You can select one from the SketchUp Warehouse which you access by clicking Window > Components > and then typing handle into the search. Alternatively you can use the handle we use which you can download below:
[download id=”605″]
To import this handle into your model click file > import > then select the file wherever you saved it.
Use the move tool to position the handle. Copy the handle and position on the other side of the door.
Select the door with handles and make into a component by right clicking and selecting the component tool.
Now move the door into the frame using the move tool.
Downloads
If you want to download this door for your own design just click the link. The other link is for the handle we used.
[download id=”607″]
[download id=”605″]
Watch all these steps in action in this video.



















